Open to opportunities

Building AI Systems
That Work in the Real World

Senior AI Engineer with 5+ years architecting production-grade ML solutions. From edge devices to enterprise systems, I bridge research and deployment.

5+
Years Experience
15+
Research Citations
1500+
Students Trained
Virginia Tech War Memorial Pylons
Virginia Tech
M.Eng Computer Engineering
20% Cost Reduction
Fleet Optimization

AI Engineer

I specialize in building AI systems that transition from research prototypes to production-ready solutions. My work spans edge computing, LLM applications, and IoT optimization, with a focus on delivering measurable business impact.

Currently a Lecturer at King Khalid University and Lead AI Solutions Architect at Global Business Express, I combine academic rigor with practical engineering to solve complex problems.

Published researcher with peer-reviewed work on Edge AI optimization
Built RAG-based AI assistant reducing response times by 97%
Architected IoT solutions processing data from 300+ vehicles
Machine Learning LLMs & RAG Edge Computing IoT Systems Python Azure

Academic Background

Master of Engineering

Virginia Tech

Intelligent Systems
Blacksburg, Virginia, USA
Bachelor of Science

Taif University

Computer Engineering
Taif, Saudi Arabia

Professional Journey

From research labs to production systems, building AI that makes a difference.

Aug 2023 - Present

Lead AI Solutions Architect

Global Business Express, Riyadh (Remote)

Leading AI innovation for fleet management. Analyzed telemetry from 500+ vehicles, delivered executive dashboards that informed decisions reducing operational costs by 20%. Orchestrated automated pipelines saving 8+ hours weekly.

Fleet Analytics Python Docker n8n
Jun 2022 - Present

Lecturer & Innovation Lead

King Khalid University, Abha

Teaching AI, Digital Logic, and Real-Time Systems. Built "Mo" AI Teaching Assistant using RAG, reducing student response time from 48 hours to under 1 minute. Trained 1,500+ users on Azure and embedded systems.

RAG LangChain Azure Teaching
May 2021 - May 2022

Graduate Researcher (Edge AI & IoT)

Virginia Tech, Blacksburg, USA

Developed adaptive windowing algorithm improving F1 scores from 0.39 to 0.91. Collected 130+ hours of field data for edge-deployment models. Published peer-reviewed research in Journal of Animal Science.

Edge AI TensorFlow IoT Sensors Research

Featured Work

Real-world applications demonstrating end-to-end engineering capabilities.

Benchmark Dashboard
TCO Analysis Results
TCO Analysis • Containerized • Production Metrics

CPU LLM Inference Benchmark

Performance analysis tool for evaluating LLM deployment costs on CPU infrastructure. Benchmarks quantized models to determine when specialized AI accelerators provide meaningful ROI versus standard compute. Built for pre-deployment hardware selection decisions.

Python llama.cpp Docker Streamlit
SecureCode Enterprise API
AIR-GAPPED • CONTAINERIZED • ENTERPRISE-READY

SecureCode Enterprise API

Containerized GenAI inference service for secure enterprise environments requiring offline AI capabilities. Implements production-grade architecture with NGINX load balancing, FastAPI workers, and horizontal scaling via Docker Compose. Designed for air-gapped deployments where data sovereignty is critical.

Python FastAPI llama.cpp Docker NGINX
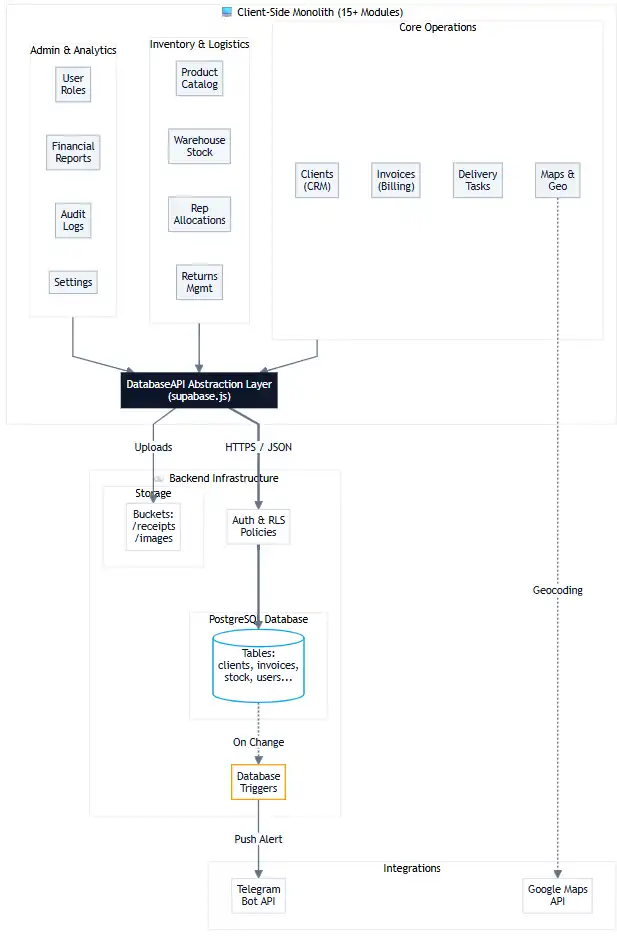
Admin Dashboard
Financial Map Integration
System Architecture
Full-Stack

Sales Management System

Enterprise resource planning solution featuring a Financial Map for geospatial analytics and a real-time Executive Dashboard. Built with a monolithic frontend architecture managing 15+ modules.

JavaScript Supabase Google Maps API Tailwind
Grade Management System Architecture
Education Tech

Grade Management System

Academic grading tool with Excel import, automatic calculations, grade distribution analytics, and PDF report generation. Built for university use.

JavaScript Chart.js jsPDF
Mo AI Teaching Assistant Architecture
AI / NLP

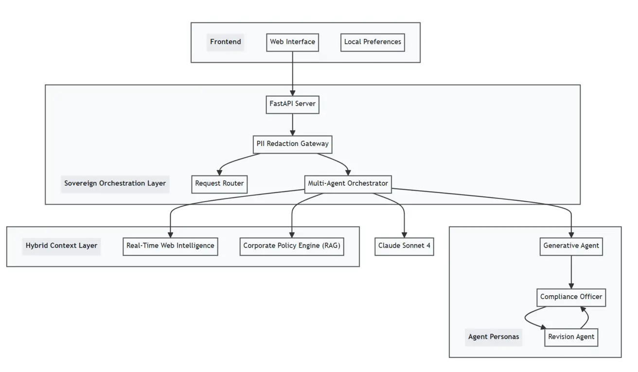
"Mo" AI Teaching Assistant

RAG-powered chatbot for Arabic-language academic support. Reduced response time from 48 hours to under 1 minute with course-accurate answers.

Azure OpenAI LangChain RAG
Edge AI Smart Farming Flowchart
Research

Edge AI for Smart Farming

Wearable sensor nodes with adaptive ML algorithms for real-time behavior classification. Published in Journal of Animal Science with 15+ citations.

TensorFlow Python WSN

Technical Expertise

From low-level embedded systems to cloud AI platforms.

AI / ML

  • LLMs & Transformers
  • RAG Architectures
  • Computer Vision
  • Arabic NLP

MLOps & Cloud

  • Azure ML
  • Docker & Kubernetes
  • MLflow
  • CI/CD Pipelines

Development

  • Python & PyTorch
  • JavaScript / SQL
  • C/C++ Embedded
  • REST APIs

IoT & Edge

  • ARM Microcontrollers
  • Raspberry Pi
  • Sensor Integration
  • RTOS

Professional Credentials

Industry-recognized certifications validating expertise.

Azure AI Fundamentals

Microsoft (AI-900)

Building RAG Agents

NVIDIA Deep Learning Institute

Cloud Fundamentals

Amazon Web Services

Publications

Peer-reviewed research contributing to the field of Edge AI.

Journal of Animal Science, 2022

Improved pig behavior analysis by optimizing window sizes for individual behaviors on acceleration and angular velocity data

Alghamdi, S., Zhao, Z., Ha, D. S., Morota, G., & Ha, S. S.

15+
Citations
92.36%
Classification Accuracy
131
Hours of Field Data
Read Full Paper

Upcoming Projects

Innovative ideas seeking partners, investors, or collaborators.

صاحب
Your Memory, Never Forgotten
Seeking Partners

AI-Powered Personal Secretary

An intelligent AI secretary that truly remembers you across all conversations. Manages your tasks, organizes your files, sends emails on your behalf, and grows smarter with every interaction. Arabic-first technology supporting national AI initiatives.

Persistent Memory Task Management Email Automation Smart File Organization Multi-Platform
Strategic Blueprint • Architecture & ROI Analysis Complete

Let's Build Something Amazing

Open to AI/ML engineering roles and research collaborations. Currently based in Saudi Arabia, open to relocation.

Available for new opportunities